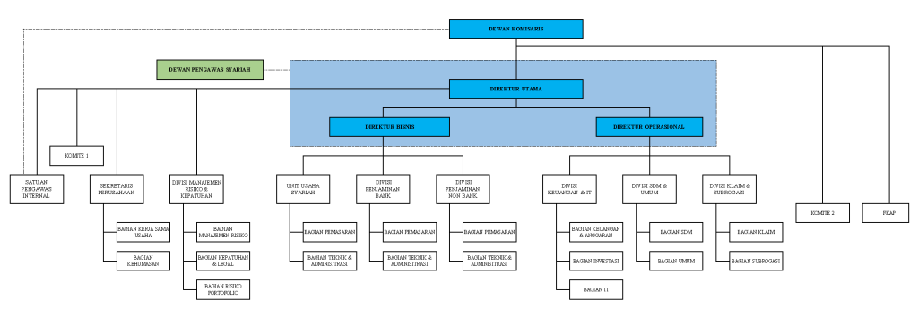
Struktur Organisasi PT Jamkrida Jakarta
Struktur organisasi Perseroan yang berlaku dari 31 Mei 2024 adalah sebagai berikut:

Keterangan :
- Komite 1: Komite di bawah Direktur Utama yang mencakup Komite Investasi, Komite Penjaminan, Komite Klaim dan Komite SDM
- Komite 2 : Komite di bawah Dewan Komisaris seperti Komite Audit, Komite Nominasi dan Remunerasi, dan lainnya
- FKAP : Fungsi Kepatuhan Anti Penyuapan
- – – – – – – : garis koordinasi
- ______ : garis perintah
Hubungi
(021) 21203204
